Canvas Integration
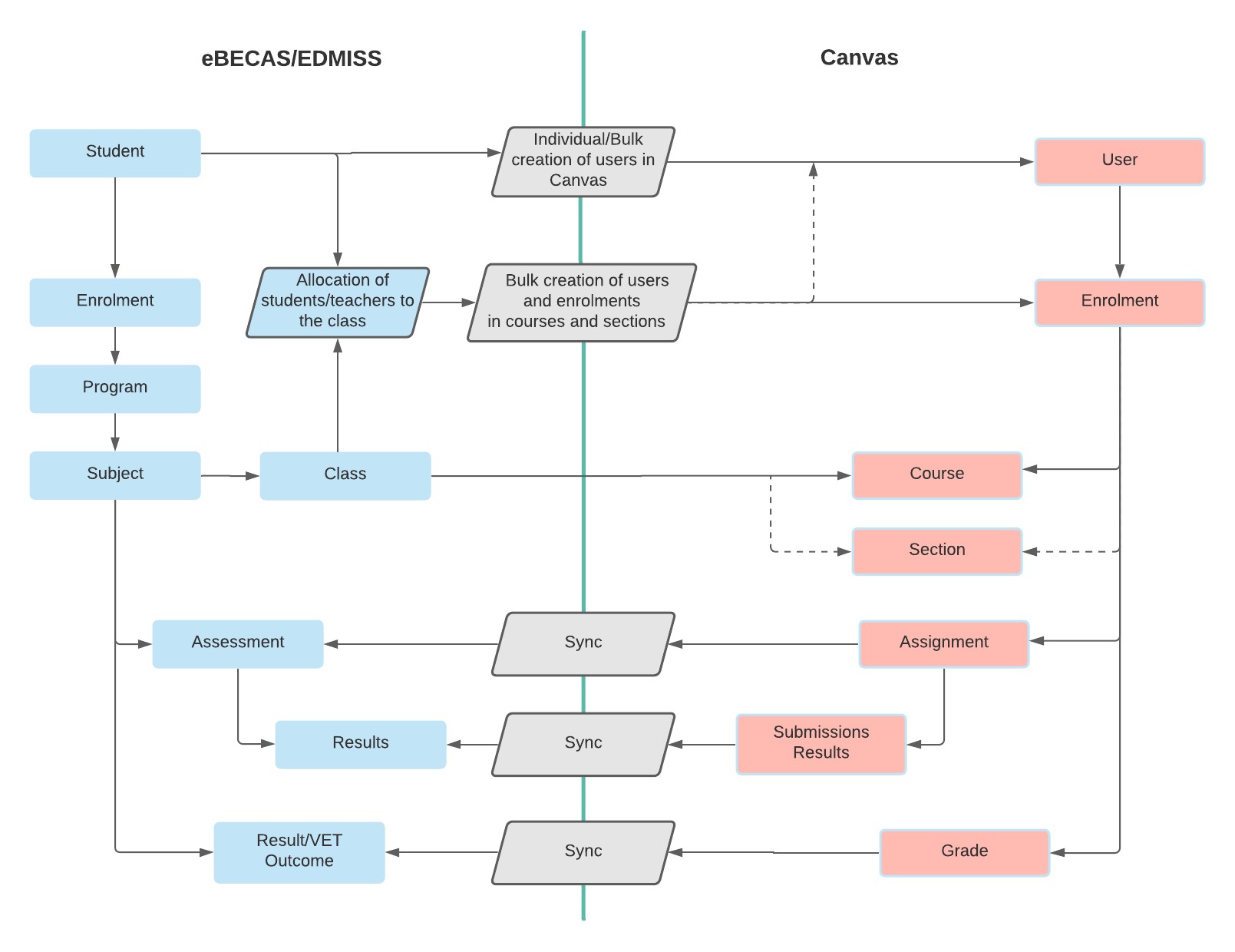
Our integration with Canvas (Learning Management System) simplifies the administrative tasks of managing users, courses, enrolments, assessment and results by exchanging information between eBECAS/EDMISS and Canvas.
The following diagram explains the relation between the objects in eBECAS/EDMISS and Canvas, as well as the events and processes that trigger the data exchange.

Topics
Permissions
The security policies ensure that only users with the appropriate permissions can execute specific tasks. With the Canvas integration, there are different tasks that require different permissions. You need to assign the permissions to the users based on what they should be able to do or access.Configuration
Before using the integration, there are few steps that you need to follow to set up the connection with Canvas.Elements
To provide a better user-experience, we store the values for some elements from Canvas that do not change frequently. Although the values for these elements are refreshed regularly (on a scheduled basis), you have the option to refresh this data at anytime. Learn how to explore the values for the stored elements and how to sync them with the current data that is in Canvas.Users
This integration handles the creation of the users in Canvas for your students and teachers. Learn about the settings that are available for this process and the different ways that you can create the users in Canvas.Enrolments
This integration handles the enrolments of your students and teachers in Canvas courses and sections. There are multiple settings and different methods available. Learn about these settings and how you can automate the enrolment processes of your students into your courses and sections in Canvas.Grades
Grading schemes in Canvas are a set of criteria that measures varying levels of achievement. When used, you can map the grades for a Canvas course and assignment to result for courses and assessments and also to VET outcomes. This will let you sync the results between Canvas and eBECAS/EDMISS.Assessments
The assessments and their results are important components in the academic file of the students. To keep the academic records up-to-date you can sync the assignments and submissions in Canvas with eBECAS/EDMISS assessments and results.
Results
Update automatically the results, the results status and the VET outcomes for subjects/modules with the results from Canvas courses.